绍兴市人民政府办公室
关于公布绍兴市区2018年度政府集中采购目录及采购限额标准的通知
越城区、柯桥区、上虞区人民政府,市政府各部门、各单位:
为进一步规范政府采购行为,依法实施政府采购,根据《中华人民共和国政府采购法》《中华人民共和国政府采购法实施条例》和《浙江省人民政府办公厅关于公布浙江省2018年度政府集中采购目录及标准的通知》(浙政办发〔2017〕120号)规定,经市政府同意,现公布《绍兴市区2018年度政府集中采购目录及采购限额标准》,请认真贯彻执行。
绍兴市人民政府办公室
2018年4月25日
绍兴市区2018年度政府
集中采购目录及采购限额标准
一、集中采购机构采购目录
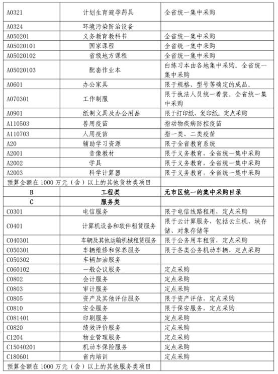
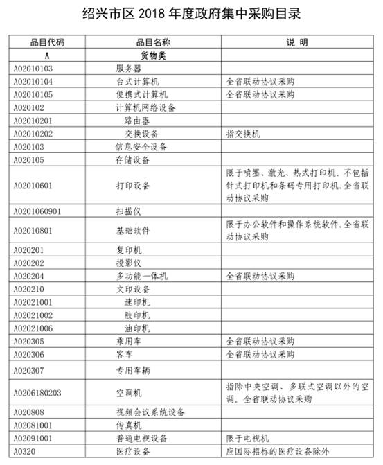
(一)货物类(30项):服务器、台式计算机、便携式计算机、计算机网络设备、信息安全设备、存储设备、打印设备、扫描仪、基础软件、复印机、投影仪、多功能一体机、文印设备、乘用车、客车、专用车辆、空调机、视频会议系统设备、传真机、普通电视设备(限于电视机)、医疗设备(应国际招标的除外)、计划生育避孕药具、环境污染防治设备、办公家具(限于规格、型号等确定的成品)、工作制服(限于执法人员统一着装)、兽用疫苗(动物疾病防控疫苗)、人用疫苗(一类、二类疫苗)、纸质文具及办公用品(限于打印纸、复印纸)、义务教育教科书、辅助学习资源(限于义务教育),以及预算金额在1000万元(含)以上的其他货物类项目。
(二)工程类:无市区统一的集中采购目录。
(三)服务类(15项):电信服务(限于电信线路租用)、计算机设备和软件租赁服务(限于云计算服务)、车辆及其他运输机械租赁(限于公务用车租赁)、车辆维修和保养服务、车辆加油服务、机动车保险服务、一般会议服务、会计服务、审计服务、资产及其他评估服务(限于资产评估)、安全服务(限于保安服务)、印刷服务、绩效评价服务、物业管理服务、省内培训,以及预算金额在1000万元(含)以上的其他服务类项目。

以上项目采购单位应当委托集中采购机构依法组织采购。其中,协议供货采购、定点采购项目,由各地集中采购机构按规定确定供应商名单。预算金额在公开招标数额标准以下的协议供货采购、定点采购项目,采购单位通过浙江“政采云”平台电子卖场—协议定点系统进行采购;达到公开招标数额标准的协议供货采购、定点采购项目,采购单位应当委托集中采购机构组织实施公开招标,因特殊情况需要采用公开招标以外的采购方式的,应当在采购活动开始前获得市级政府采购监督管理部门或区政府批准。全省统一集中采购项目,由省级行政主管部门集中采购需求后,委托集中采购机构组织采购。协议供货采购、定点采购和全省统一集中采购项目以外,预算金额在分散采购限额标准以下的政府集中采购项目,采购单位通过浙江“政采云”平台电子卖场—网上超市系统进行采购,网上超市供应商由集中采购机构按规定确定;预算金额达到分散采购限额标准但在公开招标数额标准之下的政府集中采购项目,采购单位通过浙江“政采云”平台电子卖场—在线询价系统或反向竞价系统进行采购;预算金额达到公开招标数额标准的政府集中采购项目,采购单位应当委托集中采购机构组织实施公开招标,因特殊情况需要采用公开招标以外的采购方式的,应当在采购活动开始前获得市级政府采购监督管理部门或区政府批准。各地各有关部门要认真贯彻落实“最多跑一次”改革要求,全面提升政府采购效率;各级财政部门要进一步完善浙江“政采云”平台建设,大力推进电子化采购。
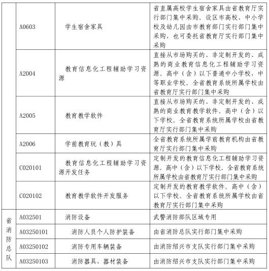
二、部门集中采购目录
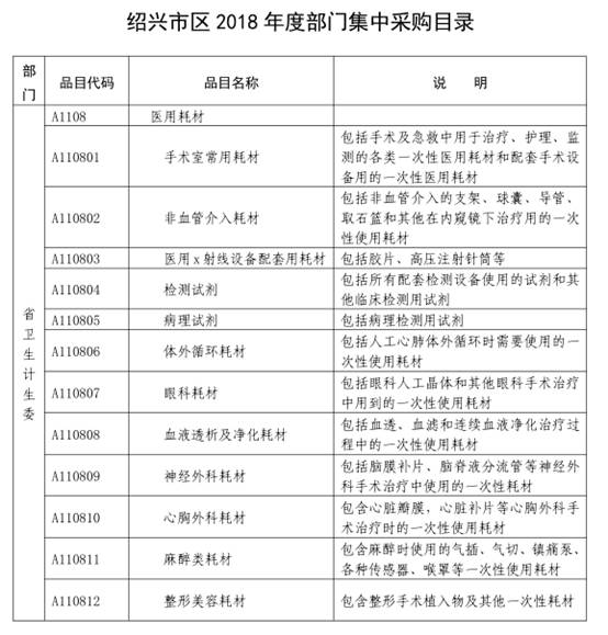
部分医疗耗材(全省卫生系统) 、教学仪器设备(全省教育系统,不含高教仪器设备) 、消防部队技术装备(全省武警消防部队区域)。

以上项目实行部门集中采购。属于市级及各区的项目,需委托省级有关行政主管部门实施部门集中采购,采购单位应当按规定事先向同级财政部门办理有关政府采购手续;如未委托省级有关行政主管部门实施部门集中采购的,采购单位可以委托当地集中采购机构代理采购。
三、分散采购限额标准
货物、服务类项目:市级 30 万元,各区 10 万元。
工程类项目:市级 50 万元,各区 30 万元。
集中采购目录以外,预算金额达到分散采购限额标准以上的项目,依法实施分散采购,采购过程应当按照政府采购法律法规规定的采购方式和程序进行。
为进一步提高政府采购效率,对预算金额在分散采购限额标准以上、公开招标数额标准以下、规格标准较为统一、现货源充足且价格变化幅度小的货物类分散采购项目,采购单位可以通过浙江“政采云”平台电子卖场—在线询价系统或反向竞价系统进行采购。对集中采购目录以外,预算金额在分散采购限额标准以下的货物类项目,采购单位应当通过浙江“政采云”平台电子卖场—网上超市系统组织采购(网上超市未上架的商品除外) 。
四、公开招标数额标准
货物、服务类项目:市级及各区均为 100 万元。
建设工程以及与工程建设有关的货物、服务类项目:市级及各区公开招标数额标准,按照各级政府有关规定执行。
五、其他相关规定
(一)政府购买服务项目纳入政府采购管理。采购单位使用财政性资金向社会力量购买集中采购目录以内的或者达到采购限额标准以上的服务,依法实施政府采购。
(二)依照《中华人民共和国招标投标法》及其实施条例,对不进行招标的建设工程及其有关的货物、服务类项目,以及与建筑物和构筑物的新建、改建、扩建无关的单独的装修、拆除、修缮项目,应当采用竞争性磋商、竞争性谈判或者单一来源方式进行政府采购。
(三)采购单位或者其委托的采购代理机构在组织实施政府采购活动时,应当执行财政部门为实现节约能源、保护环境、扶持不发达地区和少数民族地区、促进中小企业发展等目标而制定的政府采购政策。
(四)高校和科研院所采购用于科研的仪器设备(包括通用设备和专用设备) , 依法自行组织或委托采购代理社会中介机构组织政府采购,并可按规定自主选择评审专家。其中采购的仪器设备涉及进口的,实行备案制管理,财政部门不再进行事前审核。高校和科研院所应建立健全政府采购内控管理制度,做到科研仪器设备采购的全过程公开、透明和可追溯。本条规定适用于2017年1月1日后新立项的科研项目和在此之前立项但尚在合同期内的科研项目。
(五) 《绍兴市区政府采购品目分类目录》 由市财政局另行发布。
(六)本目录自发布之日起执行。以往规定与本目录及标准不一致的,以此为准。
抄送:市委各部门,市人大常委会办公室,市政协办公室,绍兴军分区,市监委,市中级法院,市检察院
绍兴市人民政府办公室 2018 年 4 月 27 日印发
绍兴市人民政府办公室关于公布绍兴市区2018年度政府集中采购目录及采购限额标准的通知.pdf