耀华建设管理有限公司受绍兴文理学院元培学院委托,就下列项目进行公开招标,现将有关事项公告如下:
一、使用单位:绍兴文理学院元培学院
二、招标编号:YH2023-07025
三、项目名称:绍兴文理学院元培学院商业网点经营权项目(重招)
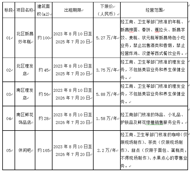
四、项目内容:

备注:以上不包含仓储面积,如果以后出租增加仓储面积,按实际出租的仓储面积单价乘面积增加年租金,日租金按0.8元/㎡·天。
五、投标资格要求
(一)01标北区新昌炒年糕
1.要求投标人由新昌炒年糕行业协会推荐证明(或授权证明);
2.近三年内,在经营活动中没有重大违法记录。
(二)02标北区理发店、03标南区理发店
1.在中华人民共和国境内登记注册的法人(包括企业法人和个体工商户);
2.具有从事以上经营项目的相关资质;
3.近三年内,在经营活动中没有重大违法记录。
(三)04标鲜花饰品店
1.具有独立承担民事责任能力的法人或自然人;
2.遵守国家法律、行政法规,具有良好的商业信誉和商业道德;
3.具有切实履行合同的能力和良好服务保障。
(四)05标休闲吧
1.在中华人民共和国境内登记注册的法人(包括企业法人和个体工商户);
2.具有从事以上经营项目的相关资质;
3.近三年内,在经营活动中没有重大违法记录。
六、招标方式
(1)01-04标招标按一年租金报价。招标采用公开采购方式进行。每个标段设定下限价。定标原则:最高价中标。最高报价相同的,按抽签方式确定中标候选人。如投标人低于下限价报价的,视为无效标。
(2)05标招标采用公开招标方式进行。采用封闭式投标,现场开标。定标原则:综合评分法,得分最高的为中标候选人,如总分相同的,技术分高者为中标候选人,如技术分相同,则优先考虑原经营户。如投标人低于下限价报价的,视为无效标。
七、投标报名须知
1.时间:2023年7月17日至2023年7月24日上午8:30~11:30;下午14:00~17:00 (双休日及法定节假日除外)。
2.报名方式:(1)现场报名,报名地址:耀华建设管理有限公司绍兴迪荡分公司(绍兴市越城区阳明北路80号滨江大厦C楼3楼309号);(2)将报名资料扫描件(加盖公章)发至邮箱226814374@qq.com完成报名。
报名时应提供的资料(复印件均需加盖公章):
01标新昌炒年糕
a.以个人名义报名的提供身份证;以单位名义投标的,投标单位有效期内的、经年检有效的《营业执照》。
b.新昌炒年糕行业协会推荐证明(或授权证明)材料。
c.近三年内,在经营活动中没有重大违法记录的声明。
d.绍兴文理学院诚信投标承诺书。
02标北区理发店、03标南区理发店
a.投标单位有效期内的、经年检有效的《营业执照》或《个体工商户营业执照》。
b.法人代表授权书,投标代理人身份证。
c.近三年内,在经营活动中没有重大违法记录的声明。
d.绍兴文理学院诚信投标承诺书。
04标鲜花饰品店
a.投标单位为企业或个体工商户的提供有效期内的、经年检有效的《营业执照》或《个体工商户营业执照》,法人代表授权书,投标代理人身份证。
b.投标单位为自然人的提供身份证。
c.近三年内,在经营活动中没有重大违法记录的声明。
d.绍兴文理学院诚信投标承诺书。
05标休闲吧
a.投标单位(企业或个体工商户)有效期内的、经年检有效的《营业执照》或《个体工商户营业执照》以及《食品生产许可证》。
b.法人代表授权书,投标代理人身份证复印件。
c.近三年内,在经营活动中没有重大违法记录的声明。
d.绍兴文理学院诚信投标承诺书。
3.报名期间不再缴纳投标保证金。已报名的投标单位若开标时间无故缺席,绍兴文理学院招投标与采购中心将该投标单位列入黑名单,今后三年内不得参加本校的招投标项目。中标供应商无故放弃中标资格或拒不签订合同的,绍兴文理学院招投标与采购中心将该投标单位列入黑名单,今后五年内不得参加绍兴文理学院的招投标项目。
八、投标截止时间及地点:
供应商应于2023年8月1日14:30时以前将投标文件密封送交到耀华建设管理有限公司绍兴迪荡分公司(绍兴市越城区阳明北路80号滨江大厦C楼3楼309号)开标室,逾期送达不予接收。
投标文件递交方式(以下两种方式可任选一种):
(1)采用邮寄方式,邮寄公司建议采用EMS或顺丰(包裹外包装上请注明投标单位名称、项目名称、联系人、联系电话等信息,以便工作人员接收登记工作),接收截止时间为2023年7月31日17:00前(以签收时间为准,如在规定时间内未收到投标文件,则作自动放弃投标处理,由投标供应商自行承担责任),邮寄地址:绍兴市越城区阳明北路80号滨江大厦C楼3楼309号(耀华建设管理有限公司绍兴迪荡分公司),联系人:叶梦雯,电话:15957509514。
(2)现场递交,供应商应于2023年8月1日14:30时以前将投标文件密封送交到耀华建设管理有限公司,逾期送达不予接收,应即交即走,不参加后续开标会。现场递交地址:耀华建设管理有限公司绍兴迪荡分公司(绍兴市越城区阳明北路80号滨江大厦C楼3楼309号)开标室。
九、开标时间及地点:
同投标截止时间及地点。本项目采用不见面开标,法定代表人或其授权代表不用出席开标会议。
十、中标及合同签订
中标单位应在接到中标通知书七日内完成合同签订,同时缴纳安全保证金人民币贰万元,如出现违约情况参照合同有关规定处理。
十一、招标答疑
报名人如发现招标文件及其评标标准中存在含糊不清、相互矛盾、多种含义以及歧视性不公正条款或违法违规内容时,请在2023年7月25日17:00时前向招标人或招标代理机构书面反映,招标人、招标代理机构向各报名人作出书面答复补充,并与招标文件同具相应法律效应,逾期不得再对招标文件的条款提出质疑。
十二、风险提示
1.招标单位设有标底,投标人应理性投标,充分考虑投标风险。
2.合同期内不得随意改变或扩大经营项目。
3.须根据招标人校历在2023年秋季学期开学前正式营业,如不能按时开业,招标人有权没收安全保证金,并解除合同。
4.投标人中标后,承诺向招标人提供所有营收数据,招标人有权随时查阅全部账目及核查营业款入账情况。结算通过一卡通等招标人收款账户进入招标人账户的营业款,须根据收款金额向招标人提供销售发票,每月结算一次,投标人应充分考虑经营成本。
5.装修方案事先报学院基建后勤处、保卫处审批后实施,装修费用自理;开业前经招标人验收后方可营业。
十三、联系方式
1.招标人信息
名称:绍兴文理学院元培学院
地址:绍兴市越城区群贤中路2799号
项目联系人:王老师、赵老师
项目联系方式:0575-88056842
2.招标代理机构信息
名称:耀华建设管理有限公司
地址:绍兴市越城区阳明北路80号滨江大厦C楼3楼309号
项目联系人:叶梦雯
项目联系方式:0575-88776697
绍兴文理学院元培学院
耀华建设管理有限公司
2023年7月17日